为配合学校的校风、学风建设,发扬我院的优良院风、学风,同时为我院2023级新生营造良好的氛围,我院决定于2023年12月进行第十八届优良学风表彰评审,2024年4月进行表彰活动。
我们要表彰和宣传本院在学习、工作、生活等方面起到先锋模范作用的学生,为积极追求进步的优秀学生与一些在某些方面还存在迷茫的同学之间搭建一个交流的平台,使大家能够更快地融入学院大家庭。通过交流学习,我院新生可以找到大学生活和学习的榜样,并在榜样同学的影响下受到启发,学到经验,从而找到自己的奋斗目标和前进方向。此次表彰的范围将涵盖学生成长成才的各个方面。
我们希望通过本次表彰,引导我院学生加强优良院风和学风的培养,树立积极向上的生活态度,发扬求实创新、不断进取的精神,为构建和谐英国365公司作出贡献。现将有关事宜通知如下:
一、表彰对象
具有正式学籍的我院本科生、研究生及我院先进宿舍集体,在2022-2023学年无违纪情况、无不及格记录。

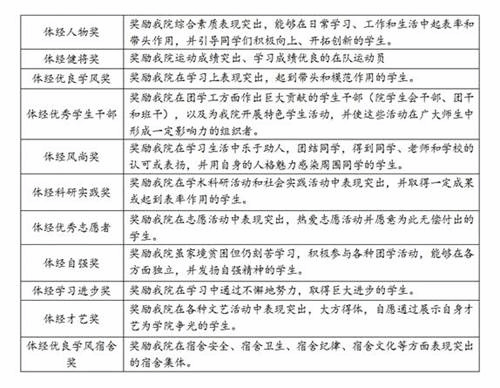
二、奖项设置
本次优良学风表彰活动共设立11个奖项,报名表与评审标准详见附件。
三、评选办法
各奖项由各班同学按奖项设置自荐和推荐,每人限报两项个人奖项即一人最多获两项奖项,在报名的同学中确定候选人。候选人(候选集体)的申报材料交由学院评审团评选。评审团依照评选准则评选后,确定最后获奖者。经公示无异议后,于我院第十八届优良学风表彰活动中进行表彰和奖励。
四、评选安排
请于12月27号(下周三)下午5:00之前将电子版申请表由各班级班长收齐后统一发给学院邮箱:tyjjyglxy@163.com,邮件和压缩包命名格式均为“班级+优良学风表彰”,报名表命名格式为“报名表+奖项1+奖项2+姓名”或“报名表+体经优良学风宿舍奖+宿舍名”,逾期不候。学院评审团将根据报名情况评议出最终获奖结果。